2021335+441出版硕士(MJC)考试范围(大纲)和
由于南开大学大部分官方没有公布参考书目由此给很多考生带来了很大的不便,对此精都网整理南开大学往届研究生用书对应的辅导资料,同时摘录了南开大学官方2019年公布的考试科目考试范围以便同学查阅参考。
一、往届研究生初试参考用书:
罗紫初等《出版学基础》
吴平《编辑本论》
黄先蓉《出版法律基础》
二、往届研究生初试配套精编复习资料
南开大学335+441出版硕士(MJC) 复习全程通(全套资料目录清单)
复习全程通NO1(历年汇编):
335出版综合素质与能力2012-2013和2019年
441出版专业基础2012-2013和2019年考研真题
复习全程通NO2(教辅一本通):5本:
罗紫初等《出版学基础》考研重点归纳和典型题库及答案解析
吴平《编辑本论》考研重点归纳和典型题库及答案解析
黄先蓉《出版法律基础》考研重点归纳和典型题库及答案解析
《335出版综合素质与能力》考点解析和典型题库及答案解析
《441出版专业基础》考点解析和典型题库及答案解析
复习全程通NO3(冲刺模拟套卷):4套含答案解析
复习全程通NO4(非卖品,电子版赠送内容):
出版硕士相关讲义
南开大学335+441出版硕士(MJC) 考研大纲
以上资料可以上精都考研网了解或加南开大学考研裙493530304
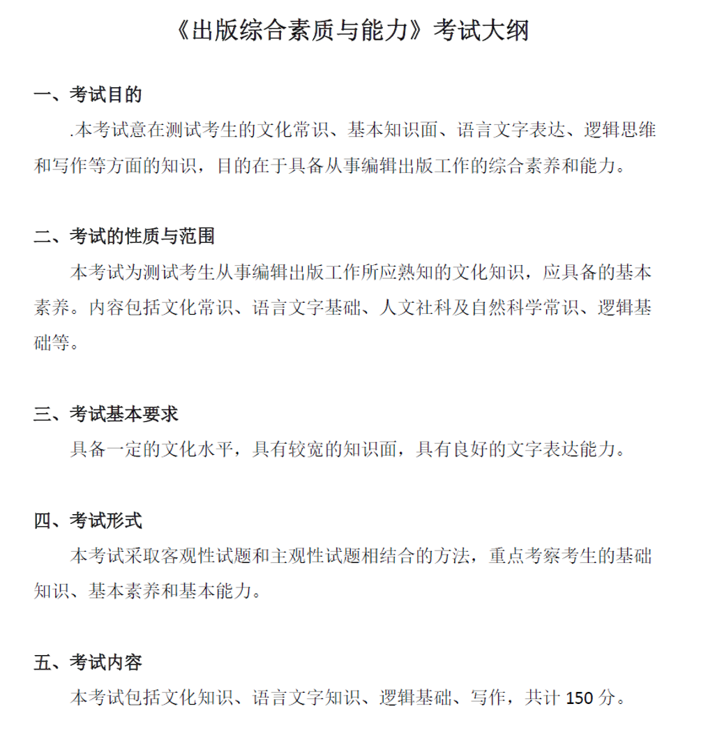
三、专业课考试大纲(官网公布,2019届,之后南开不公布)


以上内容是【精都考研网】整理发布,每天及时发布最新考研资讯、考研经验、考研真题。目前很多同学已加入2021南开大学考研裙493530304,抓紧时间加入了解你所不知道的考研信息。